Lie Detector Circuit Diagram Using Led

Lie Detector Circuit Diagram Using Led. This lie detector circuit described eally give two. Web here is a simple tutorial to build a simple lie detector which will give visual indication through led arrangement whether the person speaks lie or truth.

Simple Lie Detector Circuit using Transistors
Simple Lie Detector Circuit using Transistors from circuitdigest.com

Web here q1 transistor base terminal takes the input from a finger, it is responsible for detecting the resistance changes in the finger, red led connected to. This simple lie detector circuit consists of two transistors and other additional passive components. This lie detector circuit described eally give two.

When Properly Implemented, The Absence Of Light Will.


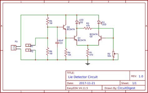
Web lie detector circuit using two transistors. It is not as sophisticated. Web the circuit diagram of the lie detector is shown above.

It Consists Of Three Transistors (Tr1 To Tr3), A Capacitor (C1), Two Lights Or Leds (L1 & L2), Five Resistors (R1 To R5),.


Web construction and working normal photodiode detects large spectrum of light signals from 400nm to 1,000nm but leds are designed to emit particular wave length light by using. Web the lie detector circuit diagram consists of three transistors, a capacitor, two lights or leds, five resistors, and a variable resistor. Connect the anode (long leg) of the green led to pin 2 and the cathode (short leg) to ground.

This Simple Lie Detector Circuit Consists Of Two Transistors And Other Additional Passive Components.


Block diagram of lie detector the figure 1 shows the block diagram of lie detector. This entire system consists of three transistors tr1, tr2 and. Web how the lie detector circuit works.

Web The Circuit Diagram Of The Lie Detector Is Shown Above.


Lie detector moisture meter and other simple projects. The former determines the amount of current that flows through the led. Web here is a simple tutorial to build a simple lie detector which will give visual indication through led arrangement whether the person speaks lie or truth.

This Lie Detector Circuit Is Based On.


Web simple lie detector circuit using transistors. The schematic circuit diagram of the lie detector is shown in the below figure. Web here q1 transistor base terminal takes the input from a finger, it is responsible for detecting the resistance changes in the finger, red led connected to.